Перейти к контенту

kristina-lkv@yandex.ru

Заглянувшие
  • Число публикаций

    2
  • Регистрация

  • Последнее посещение

Репутация

0 Нейтральная

Просматривали профиль

Блок недавних посетителей отключен и не доступен другим пользователям для просмотра.

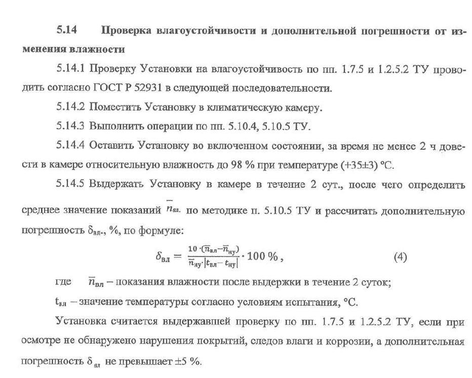
  1. Коллеги, нужна помощь! У нас есть ТУ на одну из установок (мы разработчики). В этом документе описывается расчет доп.погрешности от изменения температуры (формула (2)) и расчет доп.погрешности от изменения влажности (формула (4)). Формула по расчету доп.погрешности от изменения температуры мне более-менее понятна, а вот формула расчета доп.погрешности от изменения влажности (формула (4)) – вызывает вопросы: почему в числителе коэффициент 10 и откуда он взялся, зачем в знаменателе показания по температуре… Разработчик документа уже давно уволился, ссылок на нормативку относительно погрешностей – не приведено. Я перерыла ни один ГОСТ в поисках ответа – и никак. Пожалуйста, помогите разобраться – правильная ли формула выбрана для расчета доп.погрешности от изменения влажности? На производстве инженеры предлагают убрать в этой формуле 10 в числителе и температуру из знаменателя.
  2. Коллеги, день добрый! Столкнулись со следующей ситуацией. Средство измерения произвели до окончания срока действия свидетельства об утверждении типа. Первичную поверку провели через 2 месяца после окончания срока действия свидетельства об утверждении типа. Поверитель уверяет, что имел право провести поверку, т.к. оборудование было произведено на момент действия св-ва об утверждении типа. У нас возникли сомнения. Но в нормативке ничего по данному вопросу найти не можем. Подскажите, пожалуйста, прав поверитель, или нет? И на какой нормативный акт в данном вопросе мы можем опираться?
×
×
  • Создать...