7 раз отмерь
Пользователи-
Число публикаций
48 -
Регистрация
-
Последнее посещение
Тип контента
Профили
Форумы
События
Библиотека
Интернет-журнал
Статьи
Весь контент пользователя 7 раз отмерь
-
Спасибо, идеальный вариант. Хотел уж было после восстановления ваших 2-х фото "скачать сайт" страницы темы и конвертировать в pdf.
-
Добрый день Геометр. Не могли бы восстановить эти два изображения в третьем вашем сообщении в этой теме. Очень понравилось прочитанное, хотелось бы вникнуть во все, что написано.
-
Что? 15 - 25: 61806-15.pdf
-
Согласен. В Акте, как и влажность с атмосферным давлением, пусть будет 23,1, типовые значения 18-26 Условия эксплуатации: - температура окружающего воздуха, °C от плюс 5 до плюс 40 в описании типа прописано, этим и руководствуюсь, не нашел от 15 до 25 там Электронный блок ЛТ 300 пребывает в помещении с прогнозируемой ожидаемой температурой все те же 18-26 градусов ЕДИНСТВЕННОЕ СИ пребывающее за пределами помещения Термометр цифровой Testo 735-2 - температура наружного воздуха, °C
-
1. Погрешности 2.1 Провести измерение атмосферного давления Термогигрометр ИВА-6Н-Д, измерение влажности воздуха Термогигрометр ИВА-6Н-Д, измерение температуры воздуха Термометр цифровой Testo 735-2 в помещениях, выбранных для отбора проб, показания фиксируются 2.2 Произвести отбор пробы в стакан воды. 2.5 Провести измерения температуры воды Термометр лабораторный электронный ЛТ-300 после стабилизации показаний термометра, показания фиксируются 3. Суммарная с учетом измеренной t воды и t воздуха в помещении 4. В расчетах не участвуют показания влажности и давления - они лишь разрешают применение ЛТ-300 по условиям эксплуатации, показания фиксируются Пункт без номера, да понимаю Вопрос был не про ощущения. Но да, сейчас понимаю, что на вопрос не ответить т.к. задан не корректно с ограниченным объёмом необходимой информации для ответа.
-
0 целых хрен десятых. Если "плач Ярославны" по нерентабельным заводом утих, да и утраты галош и зубного порошка с полок магазина вполне можно пережить, то как быть с сахаром (семенной фонд сахарной свеклы импорт), бумагой А4 (отбеливатель хлорат натрия импорт) ... n? - где пространство между сахаром и n в принципе нечем заполнить от слова совсем? Прим.: случай Ирана = дефицита нет ничего = все стоит в 2-3 раза дороже + отсутствие официальной гарантии (как серый (без НДС) iPhone в официальном сервисном центре...)
-
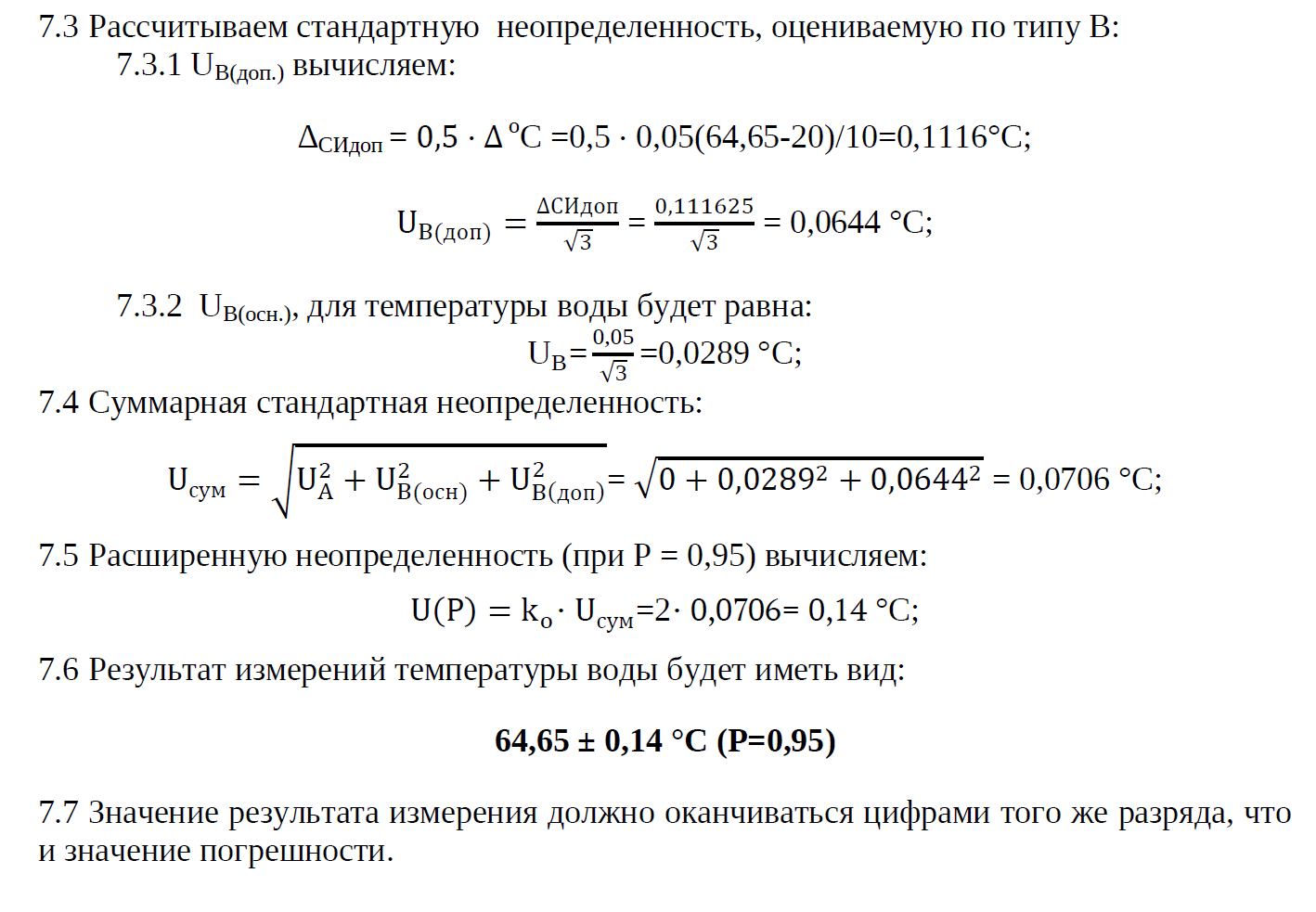
Добрый день Заранее прошу прощения, что пишу как и немногие из вас по теме в этой теме. Также заранее спасибо за ответы. 1) Основное средство измерения Термометр лабораторный электронный ЛТ-300 Основная ±0,05°C Дополнительная ±0,5 ·Δ°С 2) Средства измерений для контроля условий Термогигрометр ИВА-6Н-Д ±2,0 % Термометр цифровой Testo 735-2 ±(0,51+0,005|t|) °С 3) Это правильно или нет: (если "или" то где не правильно) см. фото 1 + 2 + 3 Показания средства измерений, 64,65 о С
-
А смысл? Мой коммент снесли)
-
Уже писал, начальник цеха/начальник структурного подразделения два человека, 2шт., на 2 отдела, все что выше - один руководитель выпадает из поля зрения на предмет конфликта интересов/заинтересованности и т.п.
-
1 цех с метрологами (,стажерами) и РК 2 цех с каким угодно персоналом Работает)
-
Не без ваших усилий)
-
-
Владимир Логинов правильно ответил. Нужно, что было 2 цеха/структурных подразделения с двумя начальниками которые не являются у друг друга в подчинении: 1 цех с метрологами (,стажерами) и РК 2 цех с каким угодно персоналом
-
Согласен. Я же предлагал Дмитрия Борисовича и его оппонента вывести в отдельную ветку "диалоги за жили были и т.п." или эту тему им оставить, но начать новую
-
Ответ на вопрос: предприятий в России встречали, где организация производства была на приличном уровне? Про идеал не говорю. Он не достижим. Может и не достижим, но приблизится или хотя бы двигаться в его сторону возможно) Да знаю.
-
Emerson e+h Schlumberger Baker Hughes Boeing Yokogawa
-
1. Вы точно в России живете? 2. Может быть знания субъективны? В том смысле, что объективные знания наших it специалистов на Западе ценятся, от чего они и уезжают на 3-5-8 кратное увеличение зп. (частично это можно экстраполировать на краснодеревщиков, парикмахеров, тату мастеров, сварщиков). Точно не относится к сотрудникам медицины (эволюция) кроме младшего медицинского персонала.)
-
.
-
Резюмируя все вышесказанное почва произрастания низкой производительности труда обнаружена)
-
Вот, как надо работать! Или я уже ничего не понимаю в ударном труде!
7 раз отмерь ответил на тема форума автора Геометр в Учреждения
Неопределенность вместо погрешности... Калибровка одна единственная (certificate of calibration) вместо наших: 1) Калибровка (certificate of calibration) признается в РФ (или раньше признавалась?) 2) Поверка 3) Калибровка отечественная Как в пословице... не пойман не вор) Краеугольный камень кстати малый бизнес, большая часть которого в принципе может существовать без метрологии. -
Вот, как надо работать! Или я уже ничего не понимаю в ударном труде!
7 раз отмерь ответил на тема форума автора Геометр в Учреждения
Не судите людей по себе, или тут так принято? -
Вот, как надо работать! Или я уже ничего не понимаю в ударном труде!
7 раз отмерь ответил на тема форума автора Геометр в Учреждения
Как минимум предлагаю не обсуждать то, чего изменить не можете и параллельно с эти не вешать глупые ярлыки по принципу "сужу по себе". Тем более, что под регуляторной гельотиной уже лежим... о чем плач Ярославны...? -
Вот, как надо работать! Или я уже ничего не понимаю в ударном труде!
7 раз отмерь ответил на тема форума автора Геометр в Учреждения
Да тот народ, он самый. Темы из пустого в порожнее, толчение воды в ступе... придыхание сколько заводов разрушено. Какие плохие поверители ушлые или неграмотные цсм с вниимсами. Да только это слова на форуме, а не результат конкретный действий суть которых сопротивление всему, что не нравится в этом плане. "Права качать" у нас видимо пока научились только в it и единственном профсоюзе. -
Как открыть компанию по поверке газовых приборов учета?
7 раз отмерь ответил на тема форума автора Новичок48 в Учреждения
Есть маневр такого вида: В РК прописываете стажера без опыта работы, но с образованием стажируемым под руководством опытного поверителя - этот человек может быть вообще левым - со сторонней организации, спустя год ваш стажер поверитель, все это время он может подписывать протокола - опять же прописать в РК, но не свидетельства. Уровень погорания и злость напрямую зависит от формы собственности: частник/юр лицо; квазигосударственная организация; государственная организация (в порядке убывания.). -
Завод "Калибр", Москва: историческая справка о некропредприятии.
7 раз отмерь ответил на тема форума автора Dobrometr в Учреждения
Одним больше, одним меньше, ситуацию с коворкингами в Мкс это не изменит.
