Перейти к контенту

Среднее значение расхода


прототип

1 сообщение в этой теме

Рекомендуемые сообщения

Опубликовано

Здравствуйте! Помогите рассчитать среднее значение (массового) расхода пара. Как его найти ? По какой формуле рассчитывать? Нужно конкретно рассчитать без использования планиметра. В  ГОСТ 8.563.2-97 есть формула среднего значения (массового) расхода, но она рассчитывается с наличием планиметра. В моём задании нужно без него. 

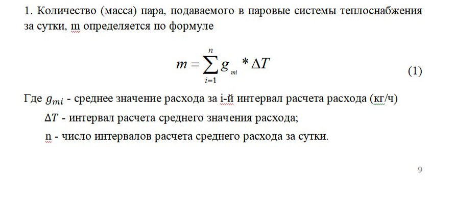
Изначально мне нужно было рассчитать количество пара для мат модели: 

 

 

Fmr5JGS33WI.jpg

В архиве

Эта тема в настоящий момент находится в архиве и закрыта для публикации сообщений.

Информация

  • Недавно просматривали   0 пользователей

    • Ни один зарегистрированный пользователь не просматривает эту страницу.
×
×
  • Создать...