-
Число публикаций
8707 -
Регистрация
-
Последнее посещение
Тип контента
Профили
Форумы
События
Библиотека
Интернет-журнал
Статьи
Весь контент пользователя Данилов А.А.
-
Андрей Аликович! Давайте будем честными. И в КП, и в КН есть величина, подлежащая измерению. Измеряемая величина в КП имеет истинное значение. Одно значение. Оно нам неизвестно, но оно есть - детерминированное. Его аналогом в КН является тоже некое детерминированное значение. В КП мы получаем результат, отягощенный погрешностями, которые мы привыкли (конечно, условно, но так есть) делить на составляющие - систематические и случайные. После введения поправок останутся неисключенные систематические составляющие погрешности и СКО среднего. Исходя из них получим доверительные границы результата измерений для заданной доверительной вероятности, говорящие о том, что истинное значение измеряемой величины находится внутри этого интервала. Фактически в КП результатом измерений является не одно значение, а интервал. В КН же получаем результат с некими неопределенностями измерений, начиная с дефинициальной. Ваш подход к тому, что неопределенности измерений не случайны, имеет место быть, но даже дефиниция разными людьми будет по-разному описана, увы. Где-то выше выше Вы спрашивали о том, каким будет распределение в КН, если все неопределенности в модели обладают равномерным распределением. Вы же знаете ответ - если нет доминирующих составляющих, то согласно центральной предельной теореме - будет близко к нормальному.
-
Уверен, получится!
-
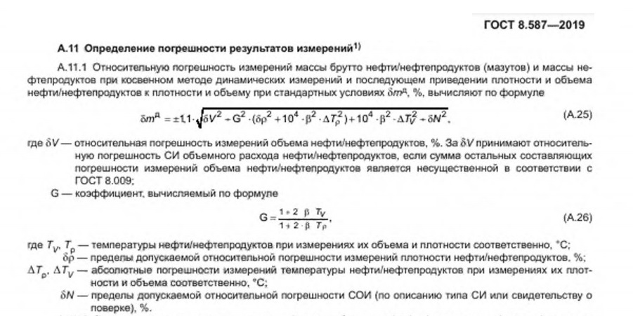
Рабинович "ловит блох" - составляющие 3,88*10^-4%, 4,64*10^-4%, 6,0*10^-4%, а здесь - каков вес составляющих?
-
Так можно скачать и наслаждаться...
-
Владимир Орестович! Неужели Вы думаете, что Рабиновича не читал и не пересказывал?! Предполагаю, что после дифференцирования и пренебрежения слагаемыми второго порядка малости получилось то, что получилось. Пока не вижу проблем... Кстати, после "где... " в А.25 об этом есть оговорка...
-
Если Вы про частные производные, то в данном случае они равны 1, увы...
-
А они не нужны - суммируются относительные величины Например, по закону Ома, R=U/I При этом относительная погрешность измерений сопротивления равна сумме относительных погрешностей измерений напряжения и тока (хоть алгебраически, хоть сумму квадратов под корнем, умноженным на квантильный коэффициент). В формуле же стартопика, произведение бэтта на абсолютную погрешность измерений температуры дает безразмерную величину, а множитель 10^4 - обеспечивает перевод в проценты
-
По вопросу 1 - См. приложение А ГОСТ 8.587-2019 Мне представляется, что в формуле уже учтён перевод пределов абсолютной погрешности измерений температуры в относительную форму По вопросу 2 - ответ должен быть в методике, аттестованной ВНИИРом
-
С материалами прошедшего семинара от 6 апреля 2021 - спикер Питер Ульбиг (включая презентацию и дополнительные материалы) и видеозаписями на русском и английском языках, Вы можете ознакомиться по ссылке: https://drive.google.com/drive/folders/1LELuM7qkCtXjnsYlm9l3RvyE2Kj3Sfa9?usp=sharing
-
Пожалуйста: ИТ_2017_2_32-35.pdf
-
Из Приказа Минпромторга от 15.12.2015 №4091 "Об утверждении Порядка аттестации первичных референтных методик (методов) измерений, референтных методик (методов) измерений и методик (методов) измерений и их применения":
-
Теперь насчет ПДК. Оно может быть от нуля до установленного максимального значения, но... При установленном максимальном значении ПДК 300 мг/дм3, если будет получен результат измерений 300,001 мг/дм3 с неопределенностью 1 мг/дм3 штрафа все равно не миновать!
-
Андрей Аликович! Вы меня не слышите от слова АБСОЛЮТНО!!! Итак, кратко: 1. Есть требование - для меня сейчас не важно кем установлено - законодательно, Изготовителем, Потребителем - кем угодно, но требование установлено. 2. Есть результат измерений с оценкой неопределенности - например для СИ это может быть результат его калибровки с оценкой неопределенности. 3. Проводится оценка соответствия полученного результата установленным требованиям. 4. Принимается решение: соответствует/не соответствует 5. Оцениваются риски принятого решения.
-
Хорошо.. Играть не буду. Законодательно установлено требование, что Без какой бы то ни было неопределенности
-
Помимо OIML G19 есть еще и ILAC G8 - там введены еще и защитные полосы - см. https://aac-analitica.ru/Files/ILAC_doc/ILAC G8_09_2019.pdf
-
А если допуск односторонний, как, например, в ПДК сточных вод - http://www.consultant.ru/document/cons_doc_LAW_150474/d4c6cb4e5630ac0fbc8c7ff7aba49e22c1cca718/ И никакой неопределенности?!
-
При чем здесь 102-ФЗ?! Я Вам толкую про западного Изготовителя. Он даже не знает про 102-ФЗ!!
-
Андрей Аликович! Существуют разные случаи установления требований. Вы сами только что сказали о требованиях, установленных законодательно, для применения, скажем, весов в розничной торговле, а вот для применения весов при торговле оптом законодательно требования не установлены. Но... требования может предьявить и сам Изготовитель к своей продукции. Он же может производить весы не только для применения в розничной торговле, а для применения, скажем, в быту - кухонные весы, весы для самостоятельного контроля веса и т.д. Но раз есть требования, то нужно же ему убедиться в том, что продукция соответствует установленным им требованиям. Производитель же должен платить зарплату работникам не только за то, что какая-то продукция выпущена, а именно продукция, соответствующая требованиям.
-
А при чем здесь сертификация? Он соответствие своей продукции производит сам, добровольно. При необходимости декларирует это в своих документах, проспектах, рекламе...
-
И даже не презентация, а документ OIML G19, поскольку Питер лишь добавил примеры - не более того
-
Андрей Аликович! Ваше право: спорить или нет. Тем не менее, Изготовитель устанавливает требования к производимой им продукции. СИ - тоже продукция. Одно из требований Изготовителя - СИ должно быть таким, чтобы его погрешность не вышла за установленные пределы - МРЕ. Если эта погрешность выйдет в процессе эксплуатации - "посыпятся" рекламации в адрес Изготовителя. Добросовестный Изготовитель введет еще и защитную полосу МРЕ-U... Чтобы исключить необоснованные рекламации...
-
Это приводит к тому, что при расчетах рисков в случае применения поверенного эталона функция плотности распределения вероятностей (PDF) эталона принимается равномерной, а в случае применения калиброванного эталона - какой получится - преимущественно нормальной. В итоге риски при принятии решения станут меньше А кроме того, в случае применения поверенного эталона используется номинальное значение, а в случае калиброванного эталона - полученное в результате калибровки.
-
Разумеется, все новое - забытое старое, но с обновлёнными данными. Андрей Аликович неоднократно говорил, что при поверке эталон был поверен, а при калибровке - калиброван. В этом и состоит главное отличие: в первом случае было известно, что среднее значение эталона (при многократных повторениях) находится в пределах допускаемой погрешности, а во втором случае - это конкретное значение, присвоенное в результате калибровки.
-
Омметры в сферу законодательной метрологии обычно не попадают. Что же касается приборов для контроля безопасности, то почему нет?
-
См. Директиву 32-2014. Поверка для весов, счётчиков газа, воды, электрической энергии, теплосчетчиков, ТРК, приборов учёта на потоке, газосигнализаторов, таксометров
