jballa 69 Опубликовано 14 Ноября 2022 Жалоба Опубликовано 14 Ноября 2022 14 часов назад, libra сказал: Вес образца при стандартных условиях и при рабочих условиях разный! Масса образца при стандартных условиях и при рабочих условиях одинаковая! Цитата
jballa 69 Опубликовано 14 Ноября 2022 Жалоба Опубликовано 14 Ноября 2022 14 часов назад, libra сказал: Бу -га- га Вы свою расчетную цыфирь объемной доли приведите, а потом поговорим. Я уже привел выведенную мною формулу расчете. Рассчитайте если хотите. Тут вопрос не в цифрах, а в правильности формул. Вы утверждаете, что массовая доля воды в смеси будет зависеть от метода определения? Вот это настоящая Бу -га- га :). Цитата
libra 557 Опубликовано 15 Ноября 2022 Жалоба Опубликовано 15 Ноября 2022 11 часов назад, jballa сказал: В первом посте вот что сказано: «плотность нефти 886 кг/м3 массовое содержание воды 0,41 %» Вы говорите, что 886 кг/м3 это плотность чистой нефти, и не плотность той смеси, которая содержит 0,41 % воду? Так? Верно, так и сказал. Цитата
libra 557 Опубликовано 15 Ноября 2022 Жалоба Опубликовано 15 Ноября 2022 11 часов назад, jballa сказал: Масса образца при стандартных условиях и при рабочих условиях одинаковая! Вы массу как определили- молекулы подсчитали? Или взвесили? Цитата
libra 557 Опубликовано 15 Ноября 2022 Жалоба Опубликовано 15 Ноября 2022 11 часов назад, jballa сказал: Я уже привел выведенную мною формулу расчете. Рассчитайте если хотите. Тут вопрос не в цифрах, а в правильности формул. Вы утверждаете, что массовая доля воды в смеси будет зависеть от метода определения? Вот это настоящая Бу -га- га :). По вашей формуле рассчитать невозможно Утверждаете, что 886 кг/м3 это плотность жидкости при рабочих условиях. Плотность воды вы какую взяли? Вы рабочие условия знаете? Топикастер о них писал? Вы вообще в курсе, что задача поставлена обратного перерасчета от массовой доли к объемной? Цитата
libra 557 Опубликовано 15 Ноября 2022 Жалоба Опубликовано 15 Ноября 2022 11 часов назад, jballa сказал: Я уже привел выведенную мною формулу расчете. Рассчитайте если хотите. Тут вопрос не в цифрах, а в правильности формул. Вот и вы с учебника начните. Название и автора учебника я вам называл. Цитата
jballa 69 Опубликовано 15 Ноября 2022 Жалоба Опубликовано 15 Ноября 2022 20 минут назад, libra сказал: По вашей формуле рассчитать невозможно Утверждаете, что 886 кг/м3 это плотность жидкости при рабочих условиях. Плотность воды вы какую взяли? Вы рабочие условия знаете? Топикастер о них писал? Вы вообще в курсе, что задача поставлена обратного перерасчета от массовой доли к объемной? Дорогой, вы очень любите слушать свой голос, неспособен признать свою ошибку, а молите чепуху. Мне вас жалко. Могу только повторить себя: «Избави меня, Боже, от полуграмотных людей, а с дураками я сам справлюсь» (крылатое выражение, перефразированное) Цитата
владимир 332 1318 Опубликовано 15 Ноября 2022 Жалоба Опубликовано 15 Ноября 2022 7 часов назад, jballa сказал: Дорогой, вы очень любите слушать свой голос, неспособен признать свою ошибку, а молите чепуху. + https://metrologu.ru/profile/18181-jballa/! Уверяю Вас с libra https://metrologu.ru/profile/1704-libra/ спорить бесполезно, неоднократно в этом убеждался, он вас в такую "тмутаракань" уведёт..., пусть я далеко не Спец в этой конкретной Теме Цитата
jballa 69 Опубликовано 15 Ноября 2022 Жалоба Опубликовано 15 Ноября 2022 1 час назад, владимир 332 сказал: + https://metrologu.ru/profile/18181-jballa/! Уверяю Вас с libra https://metrologu.ru/profile/1704-libra/ спорить бесполезно, неоднократно в этом убеждался, он вас в такую "тмутаракань" уведёт..., пусть я далеко не Спец в этой конкретной Теме Спасибо, я так и понял, поэтому прекратил отвечать ? Цитата
libra 557 Опубликовано 16 Ноября 2022 Жалоба Опубликовано 16 Ноября 2022 12 часов назад, владимир 332 сказал: + https://metrologu.ru/profile/18181-jballa/! Уверяю Вас с libra https://metrologu.ru/profile/1704-libra/ спорить бесполезно, неоднократно в этом убеждался, он вас в такую "тмутаракань" уведёт..., пусть я далеко не Спец в этой конкретной Теме Но своё "авторитетное "мнение высказал Еще бы написали, что "Пастернака не читал, но осуждаю ..." Цитата
libra 557 Опубликовано 16 Ноября 2022 Жалоба Опубликовано 16 Ноября 2022 11 часов назад, jballa сказал: Спасибо, я так и понял, поэтому прекратил отвечать ? Так и понятно, что когда предъявить результат расчета невозможно, то лучше молчать. Цитата
libra 557 Опубликовано 16 Ноября 2022 Жалоба Опубликовано 16 Ноября 2022 20 часов назад, jballa сказал: Дорогой, вы очень любите слушать свой голос, неспособен признать свою ошибку, а молите чепуху. Мне вас жалко. Могу только повторить себя: «Избави меня, Боже, от полуграмотных людей, а с дураками я сам справлюсь» (крылатое выражение, перефразированное) Молить чепуху- это круто. Цитата
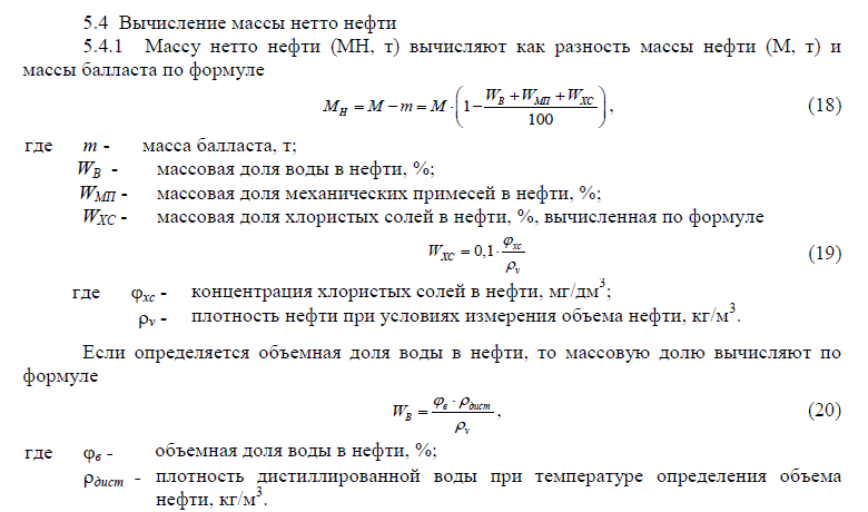
libra 557 Опубликовано 16 Ноября 2022 Жалоба Опубликовано 16 Ноября 2022 20 часов назад, jballa сказал: Дорогой, вы очень любите слушать свой голос, неспособен признать свою ошибку, а молите чепуху. Мне вас жалко. Так я не один. При рабочих условиях! В 02.11.2022 в 14:44, Vadim_A сказал: Есть ещё МИ 3532-2015 "Рекомендации по определению массы нефти при учетных операциях с применением систем измерений количества и показателей качества нефти": А вас мне действительно жалко. Цитата
libra 557 Опубликовано 19 Ноября 2022 Жалоба Опубликовано 19 Ноября 2022 Для рабочих условий необходимо знать давление и температуру и применить формулу 1.107 Цитата
66 сообщений в этой теме
Рекомендуемые сообщения
Присоединиться к обсуждению
Вы можете ответить сейчас, а зарегистрироваться позже. Если у вас уже есть аккаунт, войдите, чтобы ответить от своего имени.